Tahir Rehman

Turn Any Idea Into a Profitable Product & Start Selling Today

KDP books. T-shirt designs. Brand kits. Digital downloads. Describe what you want — get the finished product.

Important: THIS BONUS PAGE EXPIRES IN...

Days
Hours
Minutes
Seconds

>> You'll get your FREE BONUSES directly on JVZoo/WarriorPlus after purchasing

About Launchdio AI

Launchdio AI is a powerful, next-generation AI-based software designed to help users create, automate, and scale digital content and online tasks without requiring any technical skills or prior experience.

This tool leverages advanced artificial intelligence to simplify complex processes like content creation, marketing automation, and digital asset generation, allowing users to get results faster and more efficiently.

With Launchdio AI, users can generate high-quality content, automate repetitive tasks, and manage their workflows from a single, user-friendly dashboard. Whether you’re a beginner just getting started or an experienced marketer looking to save time, this software is built to streamline your entire process.

One of the key advantages of Launchdio AI is its simplicity. Instead of spending hours learning complicated tools or hiring expensive freelancers, you can use this platform to handle everything with just a few clicks.

The software is especially useful for:
– Affiliate marketers
– Content creators
– Freelancers
– Online entrepreneurs

It helps users create digital assets, automate marketing processes, and potentially build a consistent online income stream using AI-powered technology.

Additionally, Launchdio AI is designed to be beginner-friendly, meaning anyone can start using it immediately without any coding, designing, or marketing experience.

Overall, Launchdio AI aims to eliminate the barriers that usually stop people from making money online, by providing an all-in-one AI solution that is fast, simple, and cost-effective.

Benefits of Launchdio AI

✔ Create high-quality content using AI in just a few clicks
✔ Save hours of manual work with smart automation
✔ No technical skills or experience required (100% beginner-friendly)
✔ Manage everything from one simple and easy-to-use dashboard
✔ Generate digital assets without hiring freelancers
✔ Reduce costs and increase productivity at the same time
✔ Automate repetitive tasks and focus on scaling your business
✔ Perfect for affiliate marketers, freelancers, and content creators
✔ Get faster results using AI-powered technology
✔ Build and grow your online income stream more efficiently
✔ Eliminate the need for multiple expensive tools
✔ Works from anywhere with just an internet connection
✔ Designed to simplify complex processes into easy steps
✔ Start quickly without any setup hassle
✔ Scalable system – grow as your business grows

Demo Video Product

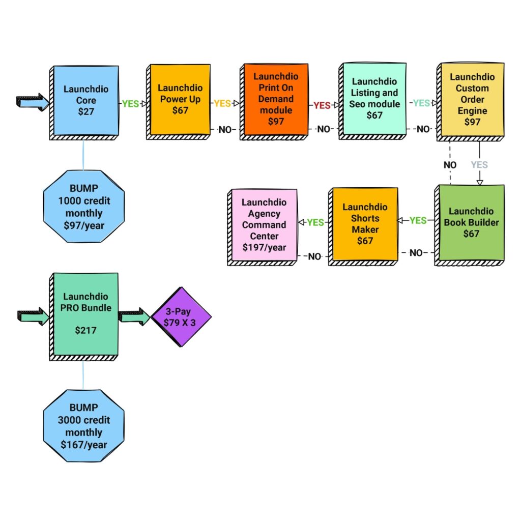
Funnel & Pricing

💰 Launchdio AI – Funnel & Pricing (Complete Breakdown)

🟢 Front-End (Main Product)

Launchdio AI – $17 to $27 (One-Time)

✔ Get instant access to the core software
✔ Includes essential AI-powered features
✔ Simple and beginner-friendly dashboard

👉 Best for: New users who want to get started quickly

🔼 OTO 1 – Pro / Unlimited Version

Price: $37 – $47

✔ Unlock premium and advanced features
✔ Remove all major limitations
✔ Faster performance and better results
✔ Access to more powerful tools

👉 Recommended for: Users who want serious results

🔼 OTO 2 – Done-For-You (DFY)

Price: $67 – $97

✔ Ready-made setups included
✔ Pre-built campaigns and assets
✔ Minimal effort required to get started

👉 Best for: Beginners who want quick and easy results

🔼 OTO 3 – Automation / Advanced AI

Price: $47 – $67

✔ Advanced automation features
✔ More powerful AI capabilities
✔ Save time with automated workflows

👉 Perfect for: Users who want to automate everything

🔼 OTO 4 – Agency License

Price: $97 – $147

✔ Create and manage client accounts
✔ Sell services using the software
✔ Charge clients on a monthly basis

👉 Best for: Freelancers and agency owners

🔼 OTO 5 – Reseller License

Price: $97 – $197

✔ Sell Launchdio AI as your own product
✔ Keep 100% of the profits
✔ No need to create your own product

👉 Ideal for: Those who want maximum profit potential

🔼 OTO 6 – VIP / Bundle / Mega Pack

Price: $67 – $97

✔ Access to additional tools
✔ Extra features and upgrades
✔ Exclusive bonus resources

🎯 Simple Funnel Summary

Front-End: $17 – $27
OTO 1: Pro ($37 – $47)
OTO 2: Done-For-You ($67 – $97)
OTO 3: Automation ($47 – $67)
OTO 4: Agency ($97 – $147)
OTO 5: Reseller ($97 – $197)
OTO 6: Bundle ($67 – $97)

🎁 Bundle Deal (Highly Recommended 🔥)

If you want the best value for your money, you can also grab the Bundle Deal, which gives you access to multiple upgrades and premium features at a discounted price.

👉 This is perfect if you want to unlock everything and get the maximum benefit from Launchdio AI without buying each upgrade separately.

👉 Click the Bundle Button below to check the full details and grab the deal before it expires.

Exclusive Bonuses

Click The Button Below Now To Claim Your Free INSANE Bonus Package Before The Countdown Timer Hits Zero...

Important: THIS BONUS PAGE EXPIRES IN...

Days
Hours
Minutes
Seconds

© Copyright tahirrehman.com – All Rights Reserved

Affiliate Disclaimer: While I receive affiliate compensation for reviews / promotions on this page, I always offer honest opinion, relevant experiences and genuine views related to the product or service itself. My goal is to help you make the best purchasing decisions, however, the views and opinions expressed are mine only. As always you should do your own due diligence to verify any claims, results and statistics before making any kind of purchase. Clicking links or purchasing products recommended on this page may generate income for this website from affiliate commissions and you should assume I am compensated for any purchases you make.

Scroll to Top